| | 添加收藏 / 设为首页
首页 法院概况 新闻中心 司法公开 诉讼指南 法学园地 法苑文化 人民陪审 视频在线 专题报道 民意沟通 机构设置 执行信息公开

 

【喜报】安达法院4个集体、6名个人2022年度工作受到绥化市中级人民法院表彰!

发布时间:2023-02-14 16:47:39


   近日,绥化市中级人民法院印发《绥化市中级人民法院关于表彰 2022 年度全市优秀法院、优秀法庭、先进集体、先进个人、办案标兵和调解能手的决定》、《绥化市中级人民法院关于为安达市人民法院执行局等集体和个人记功和嘉奖的决定》,安达市人民法院、铁西法庭、政治部、执行局、张晓强、祝玉鹏、李红星、张伟东、闫明、常利受到表彰。

全市优秀法院

   2022年,安达法院坚持以习近平新时代中国特色社会主义思想为指导,以“五个坚持”为抓手,着力做好各项工作。共有11个集体、29名个人受到上级表彰奖励,被最高人民法院授予“为群众办实事示范法院”。

全市优秀法庭

   铁西法庭依托互联网平台,积极开展审判工作,网上立案、送达、庭审,异地文书当日电子送达,充分维护群众诉权、减轻群众诉累,积极推进要素式审判,立案时由当事人填写案件要素表,帮助当事人梳理案件的同时也极大的简化了案件的审理流程,获得了当事人的一致好评。

全市法院先进集体

   政治部在高标准完成其他日常工作的情况下,宣传工作争一流,安达法院“天平号”在全国法院天平阳光中、基层法院排行榜中被评为“月度优秀天平号”,微信公众号在全省法院系统微信榜单中四次位列前20名。

全市法院先进个人

   祝玉鹏认真做好审执数据统计、分析、上报工作,为院党组决策提供合理化建议,并完成文稿撰写工作。审管办积极做好司法技术工作,全年共受理司法鉴定案件118件,办结117件,办结率99.15%。

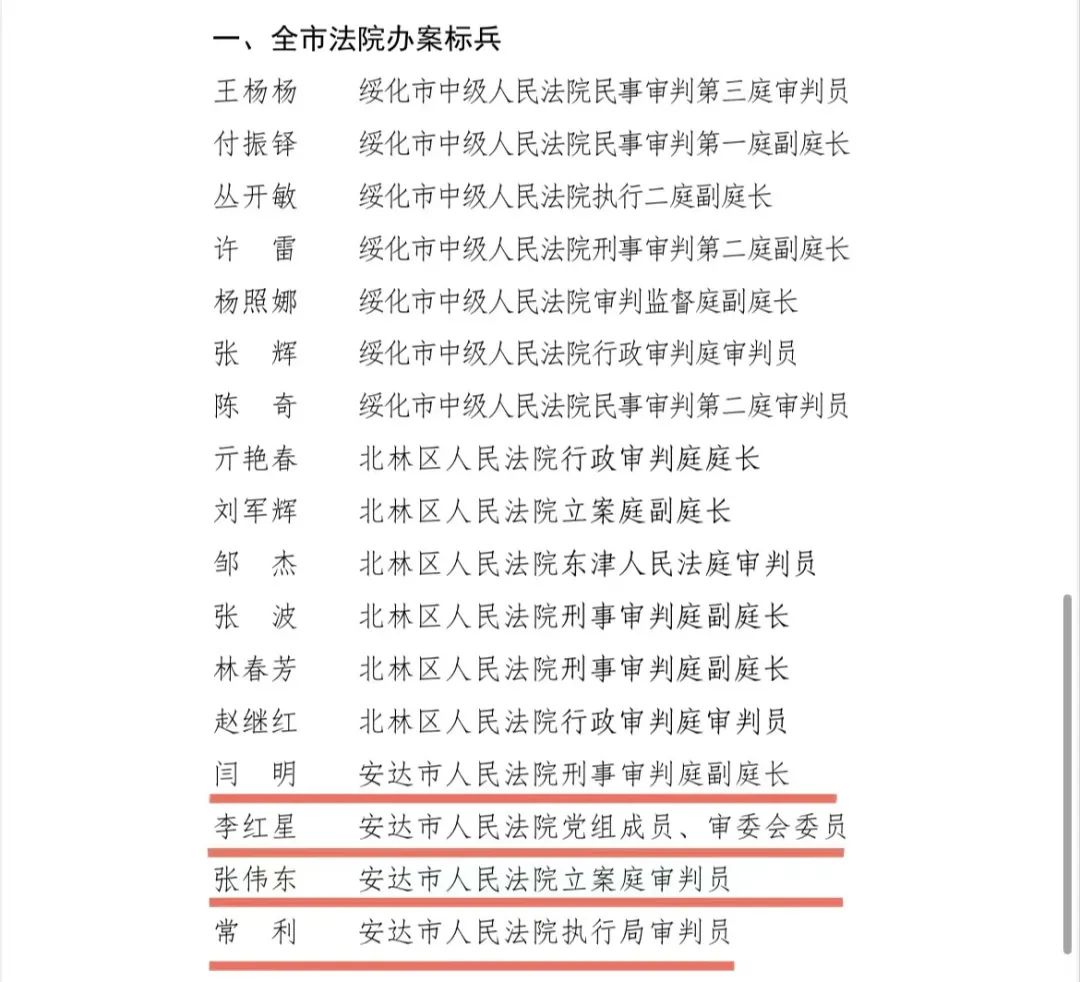
全市法院办案标兵

   李红星、张伟东、闫明、常利等同志将理论学习与审判工作相结合,全面提升自己的审判能力和法律适用水平,忠诚担当、勤勉敬业,是公认的业务标杆。

集体三等功

   执行局不断创新举措,改革执行工作机制,严厉打击失信行为,全心全意为民服务,努力将当事人的“纸上权益”兑现为真金白银。实际执行到位率、实际执结率两项核心指标名列全市第一名。

个人三等功

   张晓强对待每一位来访者都耐心听诉、专业解答,尤其是国家、省、市重大活动期间,奔赴北京等重要活动地待命接访,并提前对有进京、到省倾向的信访人进行劝导,防止了越级访情的发生。

荣誉是鼓励,更是鞭策

安达法院广大干警将以

受到表彰的集体和个人为榜样

以新的姿态、新的作为

勇毅前行,再创佳绩

 
 

 

关闭窗口